Before you introduce change to your Contact Center, you need to understand the benefits, risks, and customer impact of the action. With our propriety software, you get the information you need to fully understand what you are getting so there are no surprises. The intelligence you get here will save you later.
Let the simulations guide your decision
SimulationsSee our offerings. There are no surprises or baseless claims. We have a defined stack that can provide real insight within hours or days. Remember this is an actual lab, not an empty consulting visual.
All Services
Customers can test and learn before a production build. You know what you are getting so there are no production surprises.

Targeted alerting and configurations using our custom APIs

Use cyfilabs accelerators for rapid release of contact centers that scale!

Use simulation and intelligent design to architect the right solution.
Build, Test, deploy Enterprise-Contact Centers
Build & Test Custom Routing Strategies
Leverage our proprietary Omni-Channel Routing-Rules Engine
Automation, Alerting, & Messaging
“Over 17 years of call center management experience. Multiple patents for fortune 100 companies on best-in-class automation, solution(vui and ui) design, routing and IVR development and data and analytics management.”
...Patent Details
“...patents, which include systems for automatically triggered analytics for feedback data, electronic record processing using a request orchestration platform, and communication routing. These inventions highlight our ability to leverage artificial intelligence and big data to enhance customer service operations.”






Are you looking to deploy an AWS call center? Here is how. . . .
Contact Us!
Leverage AWS serverless technologies, like AWS gateway and Lambda, to get the most out of your software. . . .
READ MORE
Build a fictitious enterprise or mirror your production space. Generate endless simulations to vet your business ideas. Build the best strategies using results. . . .
View Context
Auto Synch allows you to process data and automate many components of real-time and interval monitoring. Most of the services are serverless, so you only pay for what you use. . . .
View Context
Use our proven strategies or consult with us to develop your own custom routing strategies. Test and learn! . . .
READ MORE
Being successful in business today requires real time visability. Our tools allow users to stay informed when things change. . . .
See How
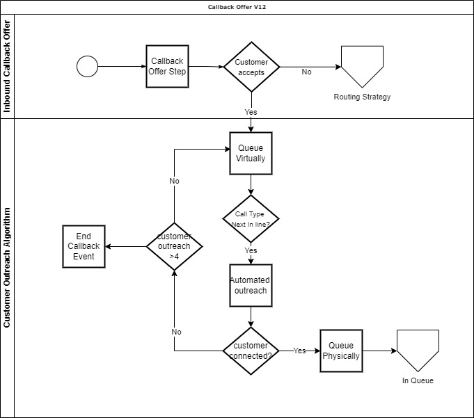
Here is one option to engage the offer and callback. If you have other algorithm ideas, we can adjust the logic to use your algorithm. . . .
Enlarge View
Query the simulation directly from our "Contact Center Data" API utility. See the customer sectional diagram for entities. . . .
Enlarge View